EduHub
English learning app for companies
Overview: problem
It is hard to make English learning process in big companies complete and fully transparent. Often business managers and HRs do not see the results of the English learning lessons and can not understand if the money spent on the extra lessons was spent well and how each colleague performs.

The goal of the app is to solve this problem and create an instrument to make English studying easy and accessible for every employee and monitor the progress of each colleague. The app should make reporting of the budget spent on English classes easier and faster.
Studying
Business English made fun
Start

I started from the list of ideas a founder had. We interviewed potential customers and users, created the user flows and wireframes based on what core features we wanted to test as hypotheses and which ones were the most important for our prospects.


User flow for admins (managers, HR partners etc)
User flow for learners
Users
I needed to understand better who will use our application and what they goals will be.

One important thing was that nearly anybody in the company serving the clients would be obliged to use the app. What I needed to understand is demographics and context of use. With the help of founder and prospects we created a few profiles of the target users.
Product design
General aesthetics

Colors: blue, yellow, red.
Target audience: both female and male, 20-45 years old.

The app should look playful and motivate users to challenge themselves with more lessons and courses.
Log in / sign up

Flow

We are collecting the contact details as well as information about current language learning skills and the target a user wants to achieve.
Learners

Main screen

We provide interactive courses and tests to make English learning fun and engaging for anybody. Integrated gamification features make studying a fun and pleasant process.
I worked on the engaging and fun illustrations to make user experience more memorable. Here you can see how users take tests and review their progress.

Analytics

One more feature that makes learners thrive for more is analytics dashboard. Being able to compare your achievements results with your colleagues' results learners are motivated to reach the top of the list and get bonuses.
"Competition is always a good thing. It forces us to do our best. A monopoly renders people complacent and satisfied with mediocrity." – Nancy Pearcy
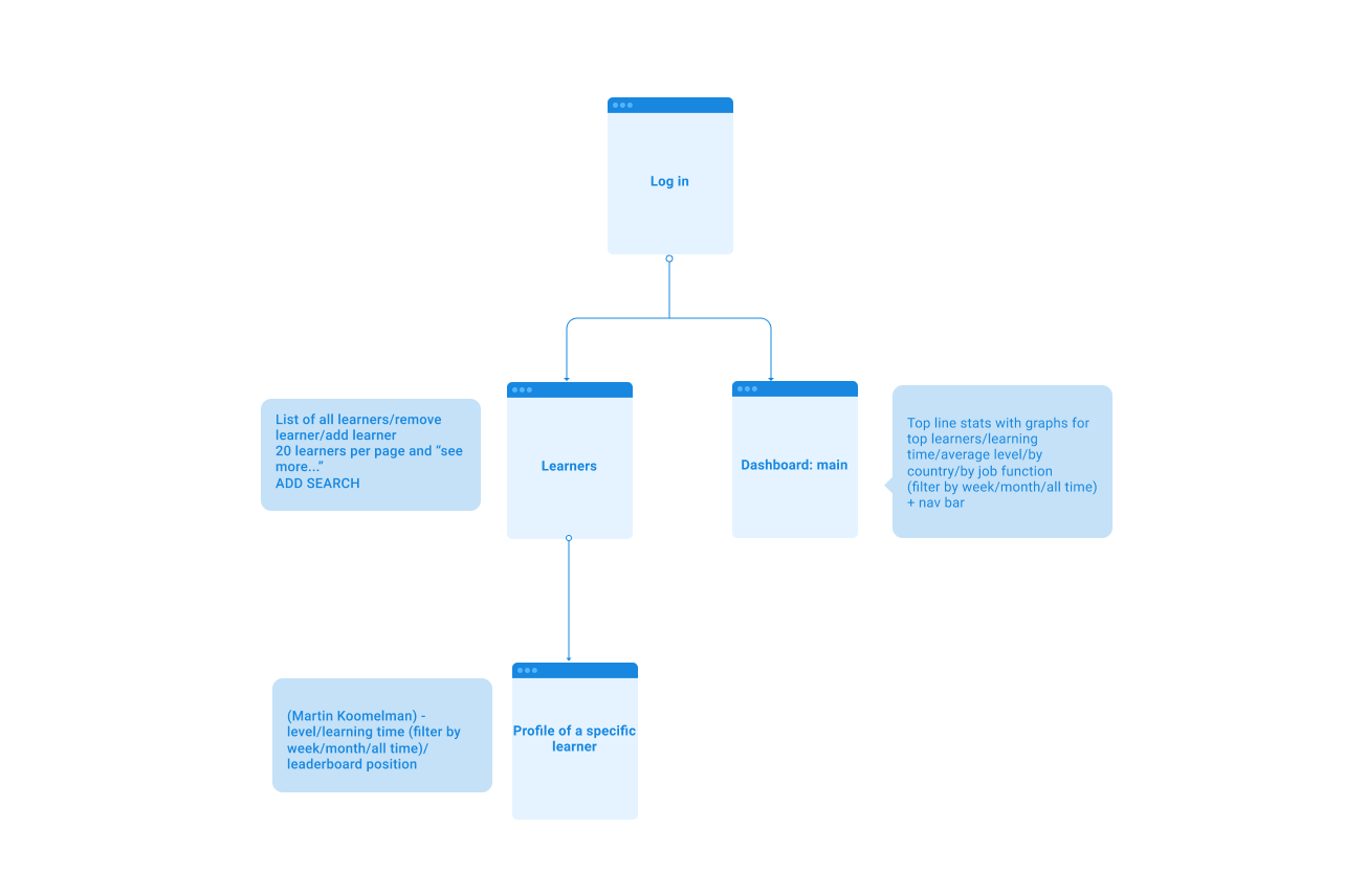
Managers

Analytics

Now each manager and HR partner is able to track employee performance and reward people based on the results they can track real time.
Customization

One of the biggest challenges was to create an interface each client can customize for himself in regards to the branding. We solved this task with adding an ability to change colors of the text, charts, buttons and background:
Here is an example of the profile a manager can access through the app:
Here we can see the analytics dashboard with the key numbers for managers such as hours studied, number of people studying, geography distribution and names of the top performers.
THANK YOU
Conclusion
My goal was to create a prototype of the application for a founder to be able to test it. The goal was reached, and the app will further be developed by a startup's team.
Written by Maria Borysova
All rights for images and videos belong to their authors.
This site was made on Tilda — a website builder that helps to create a website without any code
Create a website